杭州教师招聘考试
嘉兴教师招聘考试
网页客服,欢迎咨询
联系我们
      工作时间
  • 周一至周五:09:00-17:30
  • 周六至周日:10:00-16:00
教师招聘|宁波市江北区教育局2024学年第三批事业编制教师公开招聘8人公告
2024-03-04 09:37:49 406
  • 收藏
  • 管理

    一、招聘对象

    (一)国内2024届(含2022届、2023届)普通高校硕士研究生及以上学历学位毕业生。

    (二)国(境)外高校2021年10月1日至2024年12月31日毕业的硕士研究生及以上学历毕业生。

    定向培养、委托培养须提供委托培养单位同意报考的书面证明。

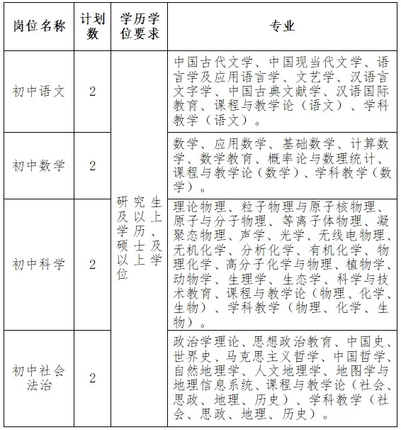
    二、招聘人数要求

    招聘人数共8名,本次招聘第一轮面试及笔试环节在武汉开展,第二轮面试在宁波开展,详见下表:

    IMG_0841.jpeg 

    三、招聘条件

    (一)具有中华人民共和国国籍,思想政治素质好,拥护党的路线方针政策,遵纪守法、品行端正,事业心和责任感强,身体健康。

    (二)具备招聘岗位所需的学历学位、专业要求,且能在规定时间取得学历学位证书及认证书。其中,国内高校的2024届普通高校硕士研究生须在2024年9月30日(含)前[博士研究生可放宽至2024年12月31日(含)前]取得相应的学历学位证书;2023年10月1日至2024年12月31日毕业的国(境)外留学归国(境)人员可等同于2024届普通高校应届毕业生,报考时仍未毕业的可凭国(境)外学校学籍证明报名,但须于2024年12月31日(含)前取得学位证书,同时于2025年1月31日前取得国家教育部学历学位认证书,专业相近的以所学主干课程为准。

    上述对象未在规定时间取得相应学历学位证书或认证书的不予聘用。

    (三)硕士研究生年龄要求1995年3月1日(含)以后出生;博士研究生年龄要求1993年3月1日(含)以后出生。

    (四)凡因违法违纪受过各种处分,或有相关规定不得聘用为事业单位工作人员的,不得报考。

    (五)截至公告发布之日,现役军人、仍在全日制高校就读的非2024届应届毕业的在校生不能报考。

    四、招聘程序

    本次招聘按照网上报名和资格初审、现场报名、现场资格确认、考试、体检、考察和公示聘用等程序进行。

    (一)网上报名和资格初审

    1、网上报名。

    2024年3月1日至3月13日16:00之间,可以通过网上在线报名。

    报名地址:https://wj.qq.com/s2/14206501/oxv3/

    在网上填写报名表后,还要把报名登记表(附件1:江北区教育局公开招聘事业编制教师报名登记表)、身份证、毕业生推荐表、学生证、就业协议书、荣誉证明、专业方向证明等打包上传。

    2、资格初审

    区教育局对应聘人员网上提交的报名材料进行资格初审,符合条件的报名人员参加考试。资格初审通过人员名单将于3月15日之前在宁波市江北区政府公开网站教育局招考信息专栏:http://www.nbjb.gov.cn/col/col1229058818/index.html)(下同)予以公布,请关注并打印准考证(初审合格证明)。

    (二)现场报名

    符合条件的人员可以于指定时间到武汉考点进行现场报名。现场报名审核通过的,当场打印准考证(初审合格证明)。现场报名的时间、地点将在宁波市江北区政府公开网站教育局招考信息专栏另行公告,请予关注。

    线上及现场资格初审通过人数不足招聘指标数3倍的岗位,将核减或取消该岗位招聘指标。核减或取消的招聘指标将在宁波市江北区政府公开网站教育局招考信息专栏上予以公布。

    (三)现场资格确认

    通过资格初审的人员需携带相关材料到指定地点进行现场资格确认,具体时间、地点以准考证(初审合格证明)为准,请保持通讯畅通。

    通过资格初审的人员参加现场资格确认时须携带准考证(初审合格证明),并提供以下材料的原件及复印件:

    1、国内高校毕业人员

    (1)《江北区教育局公开招聘事业编制教师报名登记表》(需附照片);

    (2)身份证件;

    (3)2024届毕业生需提供在校学生证;

    (4)2022届、2023届考生需提供已取得的研究生学历学位证书;

    (5)有学生干部任职经历和在高校就读期间获得院级及以上综合性表彰奖励的考生,还需提供相关证明材料。

    2、国(境)外留学归国(境)人员

    (1)《江北区教育局公开招聘事业编制教师报名登记表》(需附照片);

    (2)身份证件;

    (3)2024届应届毕业生需提供国(境)外高校学籍证明或就读证明;

    (4)已毕业的2021年10月1日后的国(境)外高校毕业生需提供学位证书及国家教育部学历学位认证书;

    (5)有学生干部任职经历和在高校就读期间获得院级及以上综合性表彰奖励的考生,还需提供相关证明材料。

    (四)考试

    本次招聘考试采用笔试加面试的方式进行,具体时间、地点另行通知,请保持通讯通畅(第一轮面试及笔试在武汉开展,第二轮面试在宁波开展)。考生参考时须携带本人身份证件原件及准考证(初审合格证明),并务必按通知要求的时间和地点参加考试,不按规定时间和地点参加考试的,视作放弃。

    1、第一轮面试

    采用双向交流面谈的形式。本轮面试主要考察面试人员的学习经历、专业知识、社会实践、特长荣誉、谈吐礼仪和工作愿景等综合情况,按照各岗位招聘指标数1:6的比例择优确定入围笔试人员(不足比例的按实际人数进入笔试,规定比例内末位考生第一轮面试成绩并列的一并进入笔试)。

     第一轮面试成绩将在面试进行期间按岗位分批公布。

    2、笔试

    笔试内容为教育教学公共知识+结合学科特点的教育领域综合写作,总分100分。

     笔试后,将统一划定笔试合格分数线。所有实际参加笔试并取得有效分数人员的平均分在60分及以上的,按60分划定,平均分不足60分的则按平均分(四舍五入取整数)划定。

    在笔试合格人员中,根据各岗位笔试成绩从高分到低分,按1:3的比例确定第二轮面试对象(不足比例的按实际人数进入面试,规定比例内末位考生笔试成绩并列的一并进入第二轮面试)。

     笔试成绩和进入第二轮面试人员名单一般于笔试结束15个工作日内公布。

    3、第二轮面试

    面试形式为试讲,主要考察应聘人员的课堂教学能力、口头表达能力、综合分析能力、教育教学基本知识等综合技能。面试满分100分,不足60分者淘汰。

    4、成绩

    本次招聘第一轮面试不计入总成绩。笔试成绩和第二轮面试成绩合成计算总成绩。总成绩=笔试成绩×40%+第二轮面试成绩×60%。在第二轮面试合格人员中,按总成绩从高分到低分按招聘指标数1:1的比例确定体检对象。若总成绩相同,以笔试成绩高的排位在前,总成绩和笔试成绩都相同,则另行加试。 

    第二轮面试成绩及总成绩以及参加体检人员名单于第二轮面试结束后3个工作日内公布。上述成绩均在宁波市江北区政府公开网站教育局招考信息专栏公布。

    (五)体检

    体检时间、地点另行通知。体检参照2024年宁波市各级机关单位考试录用公务员的相关办法和标准执行。体检工作实施前,国家、省出台新规定的,按新规定执行。

    报考人员不按规定的时间、地点参加体检的,视作放弃体检。体检不合格者淘汰,合格者进入考察。体检费用由考生自理。

    (六)考察

    对体检合格人员开展组织考察,考察参照2024年宁波市各级机关单位考试录用公务员考察办法执行。自愿放弃考察者,须向宁波市江北区教育局提交书面申请。考察还须审核报考资格,不符合报名条件的定为考察不合格。考察结果为“不宜聘用事业单位工作人员”的淘汰。

    (七)公示聘用

    考察合格的,拟聘用人员可与宁波市江北区教育局统一签订就业协议。对签订就业协议并承诺不放弃的,在宁波市江北区政府公开网站教育局招考信息专栏上公示7个工作日。公示期满,对拟聘用人员无异议或反映问题经查实不影响聘用的,按期取得学历学位后按规定办理聘用手续。

    拟聘用人员接到通知后,必须在规定时间内报到,无正当理由逾期不报到的,取消聘用资格。在办理聘用或人事关系转移手续时仍将审核档案资料,若发现聘用对象档案资料有不符合报考条件的,将取消聘用资格。

    (八)递补规定

    1.面试对象在面试开展72小时前,向宁波市江北区教育局提交不参加面试书面确认书的,可在该岗位笔试合格人员中按笔试成绩从高分到低分予以递补。递补人员应按规定的时间、地点参加面试。未按规定时间、地点参加面试的,或面试不合格的,均不再递补。

    2.体检对象放弃体检或体检不合格、考察对象放弃考察或考察结论为不宜聘用、拟聘用对象在办理聘用手续前书面提出放弃聘用或被取消聘用资格时,在第二轮面试合格人员中,按总成绩从高分到低分在该岗位招聘人数中,按空缺指标数1:1范围依次递补。

    五、招聘相关事项

    (一)被聘用人员需自愿服从组织分配,接到聘用通知后,必须在规定的时间内报到,无正当理由不在规定期限内报到的,取消聘用资格。

    (二)新聘用人员按有关规定实行试用期,期满经考核不能胜任教育教学工作的,解除聘用合同;未取得教师资格证书的应届毕业生须在2025年8月31日前取得相应教师资格证书,届时未取得的解除聘用合同。

    (三)聘用人员符合相关条件的,可以享受宁波市青年人才租房补贴、硕士和博士生活补助、高层次人才安家补助和购房补贴等政策。

    (四)曾因犯罪受过刑事处罚的人员,曾被开除公职的人员,在公务员招考和事业单位招聘中被认定实施了考试作弊、弄虚作假行为且仍在不得报考期限内的人员,以及具有法律法规规定不得聘用为事业人员的其他情形人员,不得报考。

    (五)按照《关于建立“三项制度”进一步规范事业单位进人的通知》(甬人社发〔2015〕177号)规定,对有与领导干部(含事业单位负责人)系夫妻关系、直系血亲关系、三代以内旁系血亲或者近姻亲关系的应聘人员参加领导干部任职的部门所属事业单位或本单位公开招聘,领导干部(含事业单位负责人)应当逐级落实事前报备制度。

    (六)报考者在招聘程序各环节中的违纪违规行为,按照国家人力资源和社会保障部《事业单位公开招聘违纪违规行为处理规定》(中华人民共和国人力资源和社会保障部35号令)处理。

    (七)本次公开招聘,宁波市江北区教育局不举办也不委托任何机构举办辅导培训班。社会上出现的任何招聘考试命题组、专门培训机构等名义举办的辅导班、辅导网站或发行的出版物等,均与我区招聘主管部门无关、与本次考试无关。

    本次公开招聘

    咨询电话

    宁波市江北区教育局

    0574-87668721

    0574-87668723

    本次公开招聘

    监督机构

    江北区纪委监委

    驻区委宣传部纪检监察组电话

    0574-89184622

    工作日联系时间段:

    上午8:30-11:30

    下午13:30-17:00

    附件1:江北区教育局公开招聘事业编制教师报名登记表.doc

    附件2:专业方向证明.docx



    上一页:教师招聘|宁波余姚市2024年提前批招聘50名编制教师 下一页:2024浙江宁波大学招聘工作人员27人公告
    全部评论(0)